联系我们
|
微信
微信号:18601550789
扫一扫 联系我们
您好,欢迎访问防腐漆防腐涂料防腐油漆厂家官网!
186-0155-0789
网站首页
关于我们
企业文化
加入我们
销售网络
售后服务
物流配送
新闻中心
公司动态
行业动态
帮助支持
防腐油漆
产品选型
产品展示
海洋工程防腐涂料
能源工业防腐涂料
工业企业防腐涂料
市政设施防腐涂料
水工设备防腐涂料
化工设备防腐涂料
钢铁结构防腐涂料
服务案例
船舶制造
桥梁建造
能源工程
海洋工程
留言反馈
人才招聘
客户见证
在线留言
联系我们
产品展示
海洋工程防腐涂料
能源工业防腐涂料
工业企业防腐涂料
市政设施防腐涂料
水工设备防腐涂料
化工设备防腐涂料
钢铁结构防腐涂料
推荐产品
阿克苏诺贝尔In···
Interdur8814低···
Interdur8803增···
Interdur8801环···
联系我们
邮箱:
275088867@qq.com
电话:
186-0155-0789
地址:
上海市宝山区联泰路63号3幢1111室
在线咨询
首页
>
产品展示
>
钢铁结构防腐涂料
Interdur8801环氧油漆英特耐油漆批发
Interdur8801环氧油漆英特耐油漆批发
产品型号:Interdur8801
型号简介:
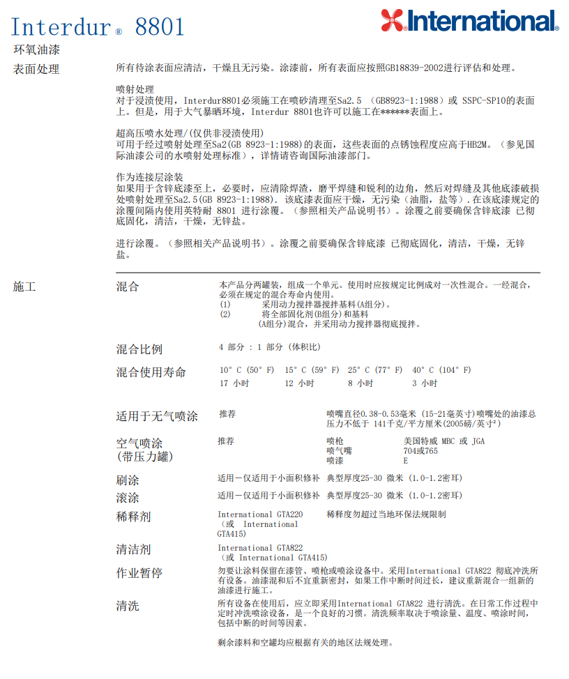
Interdur8801环氧油漆英特耐油漆批发;Interdur8801环氧油漆作为喷砂后的保护底漆,适于浸渍和暴晒使用,并可与其它产品配套组成多种高性能防腐体系。既适用于新建结构,也可用于原有金属结构防腐的维护保养。也可作为连接层,用于硅酸锌涂层上,防止老化涂层上锌盐的生成以及后道厚浆型面漆涂层上的针孔。
咨询热线:
186-0155-0789
资料下载
产品介绍
上一篇:
Interdur8800阿克苏诺贝尔环氧油漆
下一篇:
Interdur8803增强型富锌底漆阿克苏诺贝尔
186-0155-0789
微信号:186-0155-0789
微信二维码